开云(中国)
学院概况
学院简介
院长寄语
发展历程
现任领导
组织机构
联系我们
MBA中心
中心概况
新闻中心
师资力量
招生专栏
教学培养
资料下载
学苑天地
通知公告
师资队伍
教授
副教授
讲师
校外兼职教师
教学名师
政策文件
本科教学
专业介绍
教学建设
教学成果
教务通知
实践教学
实验教学
创新创业
教研活动
教学督导
精彩瞬间
教学荣誉
学科科研
学科介绍
招生培养
导师队伍
学术交流
科研项目
科研团队
科研成果
党群建设
党群组织
党务指导
党建制度
党建新闻
党务公开
统战工作
廉政建设
理论学习
工会工作
管院先锋
学生工作
队伍建设
管理制度
学生服务
思想教育
活动通知
日常管理
学风建设
文化育人
招生就业
第二课堂
基层团建
迎新动态
人才引进
校友工作
优秀校友
开云(中国)
本科教学
专业介绍
培养方案
正文
专业介绍
专业概况
培养方案
教学大纲
授课计划
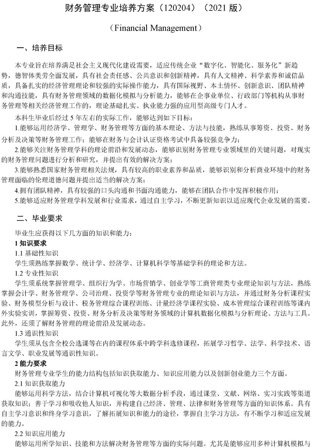
财务管理专业培养方案
2024-11-10
友情链接
民建会员闫海的建言献策获市委主要领导批示
/
民建会员闫海的建言献策获省领导批示
/
开云官方网页版
/
大连理工大学
/
东北大学
/
辽宁大学
/
沈阳建筑大学
/
学院概况
学院简介
院长寄语
发展历程
现任领导
组织机构
联系我们
MBA中心
中心概况
新闻中心
师资力量
招生专栏
教学培养
资料下载
学苑天地
通知公告
师资队伍
教授
副教授
讲师
校外兼职教师
教学名师
政策文件
本科教学
专业介绍
教学建设
教学成果
教务通知
实践教学
实验教学
创新创业
教研活动
教学督导
精彩瞬间
教学荣誉
学科科研
学科介绍
招生培养
导师队伍
学术交流
科研项目
科研团队
科研成果
党群建设
党群组织
党务指导
党建制度
党建新闻
党务公开
统战工作
廉政建设
理论学习
工会工作
管院先锋
学生工作
队伍建设
管理制度
学生服务
思想教育
活动通知
日常管理
学风建设
文化育人
招生就业
第二课堂
基层团建
迎新动态
人才引进
CopyRight 2019 开云官方网页版工商管理学院
宝威体育 (BAOWEI SPORT)官方网站
|
国际米兰官方网页_米兰(中国)
|
乐竞_乐竞(中国)一站式服务官网
|
江南手机网页版登录入口_江南(中国)
|
宝威在线(中国)唯一官方网站
|
华体会在线平台
|
华体会网
|
开云手机入口_开云(中国)
|
华体会手机网页版登录入口
|