学校主页
首页
学院概况
学院简介
历史沿革
现任领导
机构人员
联系我们
领导信箱
本科教学
专业设置
教学建设
实践教学
教学名师
教学动态
学科科研
学科简介
学科平台
学科团队
科研概况
科研动态
学术交流
研究生教育
专业与学位
导师简介
培养文件
规章制度
招生工作
培养动态
学生工作
组织机构
学生教育管理
共青团工作
招生就业
招生工作
就业工作
党建工作
组织机构
党建动态
专题活动
学习教育
党建成果
党务公开
会议纪要
工会工作
组织机构
工会活动
安全园地
组织机构
管理制度
安全教育
您目前的位置:
首页
>>
本科教学
>>
专业设置
>>
培养方案
>> 正文
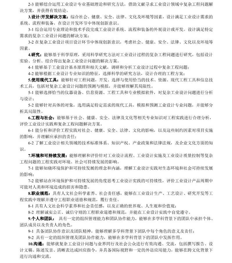
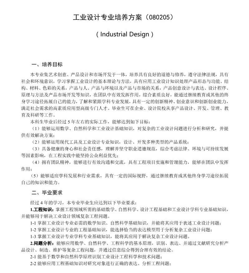
工业设计专业培养方案(080205)(2017版)
发布日期:2019-07-15
相关附件
工业设计专业培养方案.pdf
宝威体育 (BAOWEI SPORT)官方网站
|
国际米兰官方网页_米兰(中国)
|
乐竞_乐竞(中国)一站式服务官网
|
江南手机网页版登录入口_江南(中国)
|
宝威在线(中国)唯一官方网站
|
华体会在线平台
|
华体会网
|
开云手机入口_开云(中国)
|
华体会手机网页版登录入口
|